Direkt zum Inhalt
News

Vom Purpose zur Wirkung – Mit dem Wirkungsrad zu nachhaltigem Unternehmenserfolg

Klimakrise, soziale Ungleichheit, geopolitische Spannungen: Unternehmen stehen zunehmend unter Druck, ihre Geschäftsmodelle sinnvoll auszurichten und ihre Auswirkungen zu steuern. Doch wie lässt sich dieser Anspruch in der Praxis umsetzen? Gemeinsam mit PHINEO gAG und Gesche Thörl  hat der BNW e.V. einen Unternehmens-Guide zur Impacterfassung entwickelt. 

Purpose Projekte BNWPurpose
Ein Bild des Impact-Guides mit dem Text: Das Wirkungsrad - für Unternehmen, die gestalten wollen

Warum Unternehmen jetzt neu denken müssen

Klimakrise, soziale Ungleichheit, geopolitische Spannungen: Unternehmen stehen zunehmend unter Druck, ihre Geschäftsmodelle sinnvoll auszurichten und ihre Auswirkungen zu steuern. Doch wie lässt sich dieser Anspruch in der Praxis umsetzen?

Purpose allein reicht nicht – es braucht Wirkung

Viele Unternehmen haben bereits begonnen, ihren Purpose zu definieren – also ihren tieferen Sinn jenseits von Profit. Doch wie wird aus dieser Absichtserklärung konkretes Handeln? Wie entsteht daraus messbare Wirkung?

Der Guide für wirkungsorientierte Unternehmensführung

Hier setzt der Unternehmens-Guide „Vom Purpose zur Wirkung“ an. Gemeinsam mit PHINEO gAG und Gesche Thörl entwickelt, zeigt er praxisnah, systematisch und ganzheitlich, wie Unternehmen Wirkungsorientierung als strategisches Steuerungsprinzip verankern können.

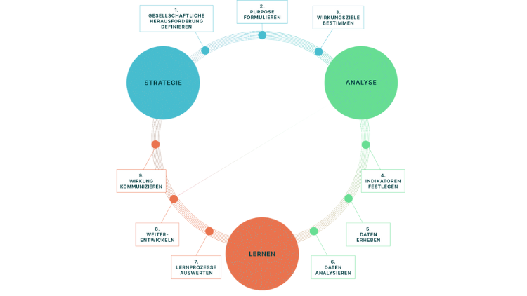
Im Zentrum steht das Wirkungsrad, ein praxisnahes Steuerungs- und Analyse-Tool. Es hilft Unternehmen in neun konkreten Schritten, ihre gesellschaftliche und ökologische Wirkung systematisch zu gestalten

Der Weg zur Wirkung führt über mehrere Schritte: von der Definition gesellschaftlicher Herausforderungen über die Formulierung des Purpose und die Ableitung messbarer Ziele bis hin zur Analyse, Anpassung und Kommunikation der erzielten Wirkung.

Vom Analysieren zum aktiven Gestalten

Die Analyse allein genügt oft nicht. Unternehmen brauchen ein Instrument, um Wirkung gezielt zu planen, zu steuern und kontinuierlich zu verbessern. Genau hier kommt das Wirkungsrad ins Spiel. Der Prozess ist zyklisch und lässt sich flexibel an unterschiedliche Unternehmenskontexte anpassen.

Ob Mittelständler:in oder Großunternehmen: Der Guide unterstützt dabei, den definierten Purpose mit Leben zu füllen und echten Impact zu erzielen. Er fördert eine lernorientierte Unternehmenskultur, stärkt die Einbindung von Stakeholdern und hilft, die Kluft zwischen Anspruch und Umsetzung zu schließen.

Der gesamte Guide mit praktischen Vorlagen und Anwendungstipps ist hier abrufbar:

Zum Playbook 

Graphische Darstellung des Wirkungsrads